环路问题
在交换机构成的局域网网络中,时常为了减少单链路的故障,增加网络可靠性。交换网络中通常会增加冗余链路。
以下图为例,当交换机 S1 和 S2 之间不存在链路时,PC1 向 PC2 发送数据帧,只能通过PC1→S1→S2→S3→PC2这一条单链路。如果 S1-S2 或 S2-S3 中任意一个链路出现故障时,就会导致数据帧不可达。
当 S1-S3 这条链路建立后,PC1 发送数据帧至 PC2 就有两条链路可走,分别是PC1→S1→S2→S3→PC2 和PC1→S1→S3→PC2,提高了网络的可靠性。

在建立了S1-S3这条链路后就形成了网络环路,环路是可以提高网络连接的可靠性的,同时也会带来一系列的问题。比如 MAC 地址表翻摆、广播风暴、多帧复制等
- MAC 地址表翻摆:大量消耗交换机处理资源,甚至交换机瘫痪;
- 广播风暴:产生大量的广播帧,计算机收到广播帧后会将广播帧的载荷数据上送给网络层处理,可能导致计算机瘫痪;
- 多帧复制:环路中若存在两台交换机有目的 PC 的 MAC 表,然后若一个单播帧被泛洪到了这两个交换机中,则目的 PC 会收到两个数据帧的拷贝。
假如 PC1 发起了一个广播帧,进入到交换机 S1 后,交换机 S1 收到广播帧后会直接进行泛洪操作,数据帧进入交换机 S2 和 S3,交换机 S2 和 S3 收到这个广播帧后也会直接进行泛洪操作。这个广播数据帧会在这个环路中顺时针+逆时针反复运动。于交换机而言,三个交换机的 MAC 表快速翻摆,消耗交换机处理资源甚至瘫痪;于接入的计算机而言,计算机收到广播帧后都会将该数据帧交给上层网络层去处理,大量的广播帧形成广播风暴可能会导致计算机瘫痪。
假如 PC1 向 PC2 发起了一个单播帧,假设此时交换机 S1 的 MAC 表中没有 PC2 的记录,但 S2 和 S3 的 MAC 表有 PC2 的记录。交换机 S1 就会将该帧复制然后进行泛洪操作。交换机 S1 复制后的帧会分别通过S1→S2→S3→PC2和S1→S3→PC2两条线路到达 PC2,此时 PC2 就收到了两条来自 PC1 的数据帧,即多帧复制。
STP 生成树协议
STP (Spanning Tree Protocol) 生成树协议,是一种由交换机运行的、用来解决交换网络中环路问题的数据链路层协议。
两大作用:
- 消除二层环路:通过阻断冗余链路来消除交换网络中的可能存在的环路;
- 链路备份:当活动的链路发生故障时,激活冗余链路,及时回复网络联通性。
工作原理:
- 在一个具有物理环路的交换网络中,通过在交换机之间交换 BPDU 消息来发现环路,并且有选择地阻塞某些端口,最终将自动生成一个没有环路的树形网络结构。
- 生成的无环路的网络结构被称为 STP 树(STP Tree)。
STP 中的几个术语
桥(Bridge)
可以不严谨地这样理解,早期交换机被叫做网桥(路由器被叫做网关类似)。
桥的 MAC 地址(Bridge MAC Address)
顾名思义,即交换机的 MAC 地址。但是一个交换机是有多个端口的,每个端口都会有一个 MAC 地址。通常把交换机所有端口中编号最小的那个端口的 MAC 地址作为桥的 MAC 地址。
桥 ID(Bridge Identifier,BID)
- 桥 ID 用于在 STP 中唯一标识一个网桥(交换机);
- 桥 ID = 桥优先级 + 桥 MAC 地址
- 桥优先级,头 2 个字节,默认是 0x8000(2^15 即 32768),优先级可人为设定,范围为 0 ~ 65536,步长为 4096;
- 值约小优先级越高;
- 因为目前只用到了前 4bit,所以步长为 4096(2^12);
- 桥优先级,头 2 个字节,默认是 0x8000(2^15 即 32768),优先级可人为设定,范围为 0 ~ 65536,步长为 4096;

端口 ID(Port Identifier,PID)
端口 ID 用于在一个网桥中唯一地标识一个端口;
端口 ID = 端口优先级 + 端口编号
- 端口优先级,头 1 个字节,默认 128,普遍范围 0 ~ 240,步长为 16。

路径开销(Path Cost)
路径开销用于衡量路径的优劣;
STP 中链路开销于链路带宽成反比;
- 根路径开销(Root Path Cost,RPC);
- 某个交换机的端口到根桥的累计路径开销
- 根路径开销(Root Path Cost,RPC);
不同的设备商采用的速率于路径开销标准可能不同。
端口速率 路径开销(IEEE 802.1t) 路径开销(华为) 路径开销(华三) 10Mbit/s 2000000 200000 2000 100Mbit/s 200000 200 200 1Gbit/s 20000 20 20 10Gbit/s 2000 2 2
STP 工作流程
STP 工作流程总体分为四个步骤:
- 选举根桥
- 确定根端口
- 确定指定端口
- 阻塞备用端口
这里没有用有序列表,是因为这四个步骤在 STP 交换机工作时持续发生的事件。
BPDU(Bridge Protocol Data Unit)网桥协议数据单元是 STP 协议帧。
以下例的网络拓扑图为例,观察 STP 树的生成过程

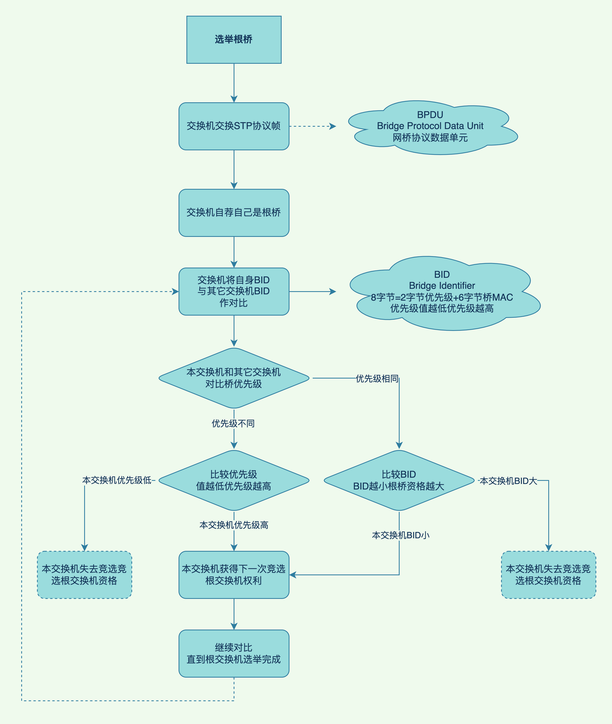
选举根桥
根桥是 STP 树的根节点,是整个交换网络的逻辑中心。根桥不是固定不变的,当网络的拓扑发生变化是,根桥也可能发生变化。
一个网络拓扑中的交换机(支持运行 STP 的交换机)在初始启动后都会向其它交换机发送 BPDU 宣告自己是根桥。当交换机收到其它交换机发来的 BPDU 时,会和自身的网桥 BID 做比较。通过不断交换 BPDU 最终会选出一台最小 BID 的交换机做根交换机。
根桥选举原则:
桥 ID 最小
选举根桥流程如下

选举根桥示例如下
根据上面所说的选举原则,BID 最小的交换机会被设定为根交换机,而 BID=优先级+桥 MAC;比较 BID 的大小,即从各 BID 的高位开始比较;如BID=32768.00-01-45-89-83-65,则32768→00→01→45→89→83→65
- 在所有 STP 交换机中,如果各 BID 中优先级不一致,则优先级数值最低(数值越低优先级越高)的那个交换机被设定为根交换机。
- 如果需要指定某台交换机为根交换机,则可直接将优先级设定为
0,即设定最高优先级;
- 如果需要指定某台交换机为根交换机,则可直接将优先级设定为
- 若各交换机优先级一致,则需要比较其 MAC 地址;如下图所示,五个优先级一致的交换机中,交换机 A 的 MAC 最小,即 BID 最小,所以交换机 A 将会被选为根交换机。

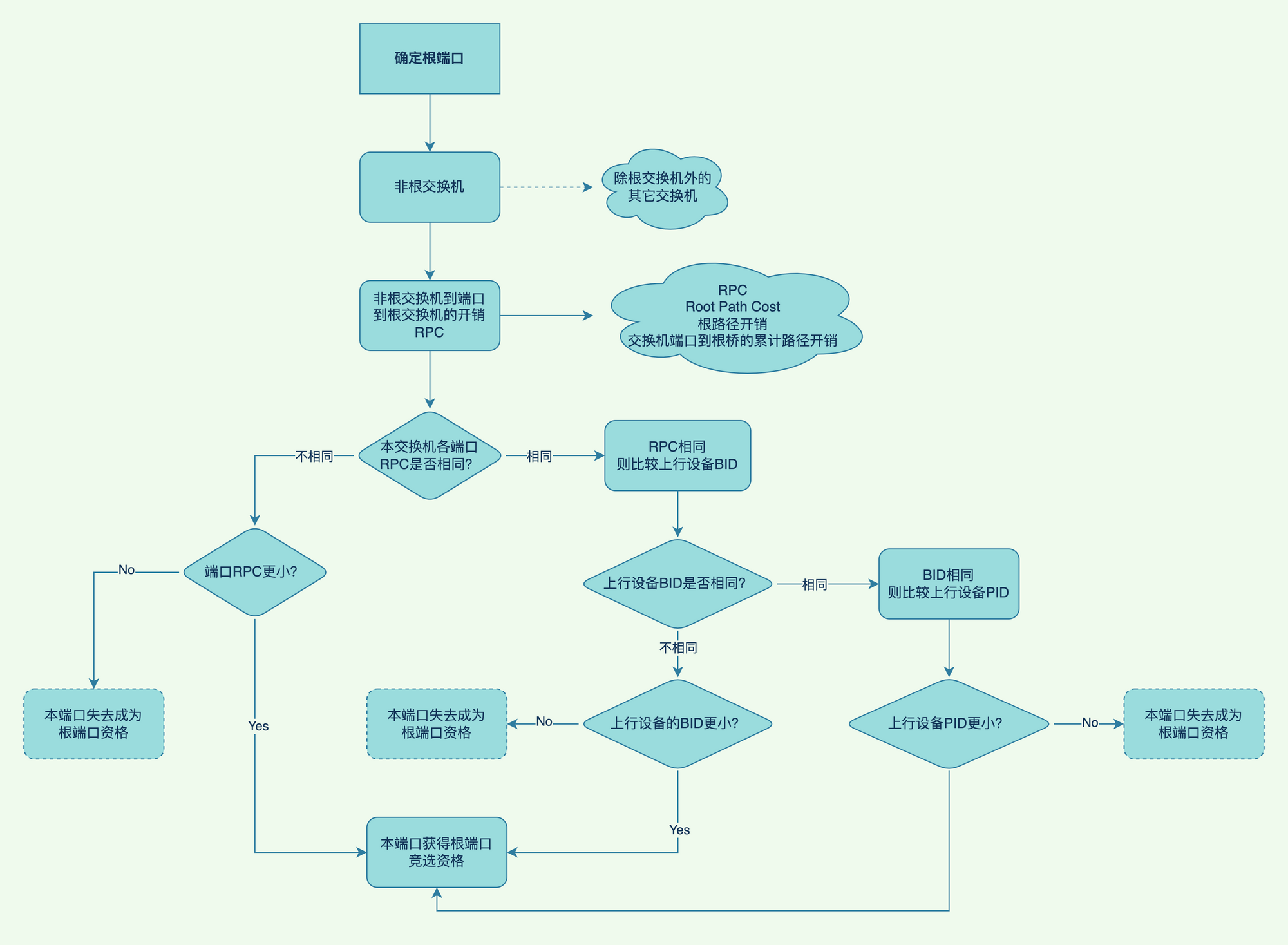
确定根端口(RP,Root Port)
根桥确定后,其它没有成为根桥的交换机都成为非根桥。为了保证某台非根桥设备到根桥设备的路径开销最小,需要选出一个根端口,非根交换机上的根端口用于与根桥之间进行报文交互。
一台非根交换机上最多只有一个根端口。
根端口用于接收根交换机发来的 BPDU,也用来转发普通流量。
根端口选举原则:
- 端口到根的路径开销最小
- 上行设备 BID 最小
- 上行设备 PID 最小
确定根端口流程如下

确定根端口示例如下
先给出最终的根端口(RP)的选举结果

路径开销采用华为标准,各链路速率开销如下表所示
| 端口速率 | 路径开销(华为) |
|---|---|
| 10Mbit/s | 200000 |
| 100Mbit/s | 200 |
| 1Gbit/s | 20 |
| 10Gbit/s | 2 |
在第一步中,已经确定了交换机 A 为根交换机,所以 B、C、D、E 四个交换机为非根交换机。
现在需要在每个非根交换机上根据路径开销等条件选出一个根端口。
交换机 B
- 交换机 B 和根交换机 A 之间是 GE 千兆链路,
RPC(B→A)=20,RPC(B→C→A)=40。所以最小B→A链路 RPC 最小,则 G0/1 会被选为根端口。
- 交换机 B 和根交换机 A 之间是 GE 千兆链路,
交换机 C
- 交换机 C 和交换机 B 同理,可以得到 G0/1 会被选为根端口。
交换机 D
- 交换机 C 到根交换机有多条路径可达,其中
PRC(D→B→A)=40和RPC(D→C→A)=40两条路径最短且花费相同; - 则比较上行设备的 BID,可以得到
BID(B)>BID(C),即交换机 C 被选为更优先转发的设备,即交换机 D 的 G0/2 会被选为根端口。
- 交换机 C 到根交换机有多条路径可达,其中
交换机 E
交换机 E 到根交换机有多条路径可达,数据帧转发至根交换机 A 时都需要经过交换机 D,所以最小花费
RPC(E→D→[B,C]→A) = 240。交换机 E 无论端口 F0/1 还是 F0/2 的 RPC 都为 240,且一致;则此时将比较上行设备交换机 D 的桥 BID,但两个端口 F0/1、F0/2 的上行设备都是交换机 D,所以上行设备 BID 也一致;
则比较上行设备的 PID 大小,PID 越小优先级越高
- 如果交换机 D 的 F0/1、F0/2 两个端口优先级不一致,则优先级越高那个端口连接的交换机 E 的端口会被选为根端口;
- 如果交换机 D 的 F0/1、F0/2 两个端口优先级一致,则端口号越小的那个端口连接的交换机 E 的端口会被选为根端口。
这里假设交换机 E 的上行设备交换机 D 各端口优先级一致,则交换机 D 的
PID(F0/1)<PID(F0/2),即交换机 E 的端口 F0/1 的上行设备端口 PID(交换机 D 的 F0/1)更小,所以交换机 E 的端口 F0/1 会被选为根端口。
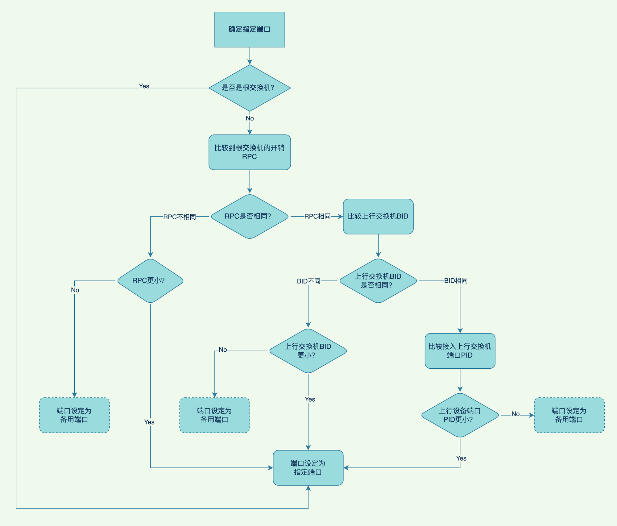
确定指定端口(DP,Designated Port)
当一个网段有两条以及两条以上的路径通往根桥是(该网段连接的不同的交换机,或者该网段连接了同一台交换机的不同端口),与该网段相连的交换机就要确定出一个唯一的指定端口。
指定端口用于转发根交换机发来的 BPDU,也用来转发普通流量。
指定端口选举原则:
- 所在网桥到根的路径开销最小
- 本端网桥 BID 最小
- 本端端口 PID 最小
确定指定端口流程如下

在经过确定根端口后,网络拓扑图中剩余三条链路还未解决构成的环路问题,分别是
B(G0/2)-C(G0/2)B(G0/3)-D(G0/1)D(F0/2)-E(F0/2)

STP 树最终的目的是解决环路问题,所以需要明确每一条链路是否应该阻塞,若阻塞应该阻塞该条链路的哪一方端口。指定端口则来解决剩余的链路问题。
确定指定端口示例如下
根交换机上所有端口都是指定端口;
- 所以根交换机 A 的所有端口都是指定端口
根端口的对端端口一定是指定端口;
- 交换机 C 的 G0/3 端口成为指定端口
- 交换机 D 的 F0/1 端口成为指定端口
BPDU 转发端口到根交换的路径成本 RPC 最小
D(F0/2)-E(F0/2)链路
- 根交换机发来数据帧要到达 D(F0/2)端口,其最短路径
RPC(A→[B,C]→D(F0/2))=40; - 根交换机发来数据帧要到达 E(F0/2)端口,其最短路径
RPC(A→[B,C]→D→E(F0/2))=240; - 端口 D(F0/2)小于 E(F0/2)的 RPC,所以该链路中 D(F0/2)被选定为指定端口;
- 根交换机发来数据帧要到达 D(F0/2)端口,其最短路径
B(G0/3)-D(G0/1)链路
- 同理得出 B(G0/3)端口
RPC(A→B)=20; - 同理得出 D(G0/1)端口
RPC(A→C→D)=40; - 端口 B(G0/3)路径花费更小,故 B(G0/3)被选为指定端口
- 同理得出 B(G0/3)端口
本端网桥 BID 最小
B(G0/2)-C(G0/2)链路
- 同上流程一致,端口 B(G0/2)的
RPC(A→B)=40,端口 C(G0/2)的RPC(A→C)=40。两个端口的 RPC 一致; - 当 RPC 一致时,则比较本端交换机的 BID,BID 越小则优先级越高,则优先级高的交换机所在端口被选为指定端口,即 C(G0/2)为指定端口。
- 同上流程一致,端口 B(G0/2)的
所以选取完成指定端口后,网络拓扑图如下

阻塞备用端口(AP,Alternate)
在确定了根端口和指定端口之后,交换机上所有剩余的非根端口和非指定端口统称为备用端口。
STP 协议中会将这些备用端口进行逻辑阻塞,即不再转发由终端计算机产生并发送的帧(用户数据帧),但可以继续处理 STP 协议帧。
当阻塞了备用端口后,网络拓扑图标记如下

最终逻辑网络拓扑图
在运行完成 STP 树四个流程后,去除干扰标识,最终逻辑上的网络拓扑图如下
